新闻中心
学院新闻
媒体报道
通知公告
招贤纳士
师德师风
文件精神
先进事迹
师德标兵
领导讲话
卫生工作
新闻专栏
屠呦呦专栏
两学一做学习专栏
安全教育专栏
民法典学习专栏
伟德app安卓版下载官网
北京中医药大学简介
东方学院简介
领导机构
学院创始人
现任领导简介
学院地图
学院设置
中医学院
中西医临床学院
针灸推拿学院
药学院
护理学院
医学技术学院
管理学院
实训管理中心
实训新闻
制度规定
临床教育基地
实习基地
实验中心
实验中心简介
机构设置
规章制度
电教中心
党建之窗
党委简介
政策文件
时政要闻
党建动态
二十大专题
学习园地
党史教育
教育教学
教学动态
专业设置
师资队伍
教学研究
规章制度
文件下载
质量控制
教师风采
校历
课程查询系统
伟德娱乐澳门娱乐平台
学工动态
规章制度
团委风采
国防教育
国防知识
征兵入伍
征兵平台
军训新闻
军训相关
政策法规
机构设置
学生资助
资助育人
通知公示
资助政策
招生信息
招生动态
通知公告
招生章程
招生简章
招生计划
招生专业
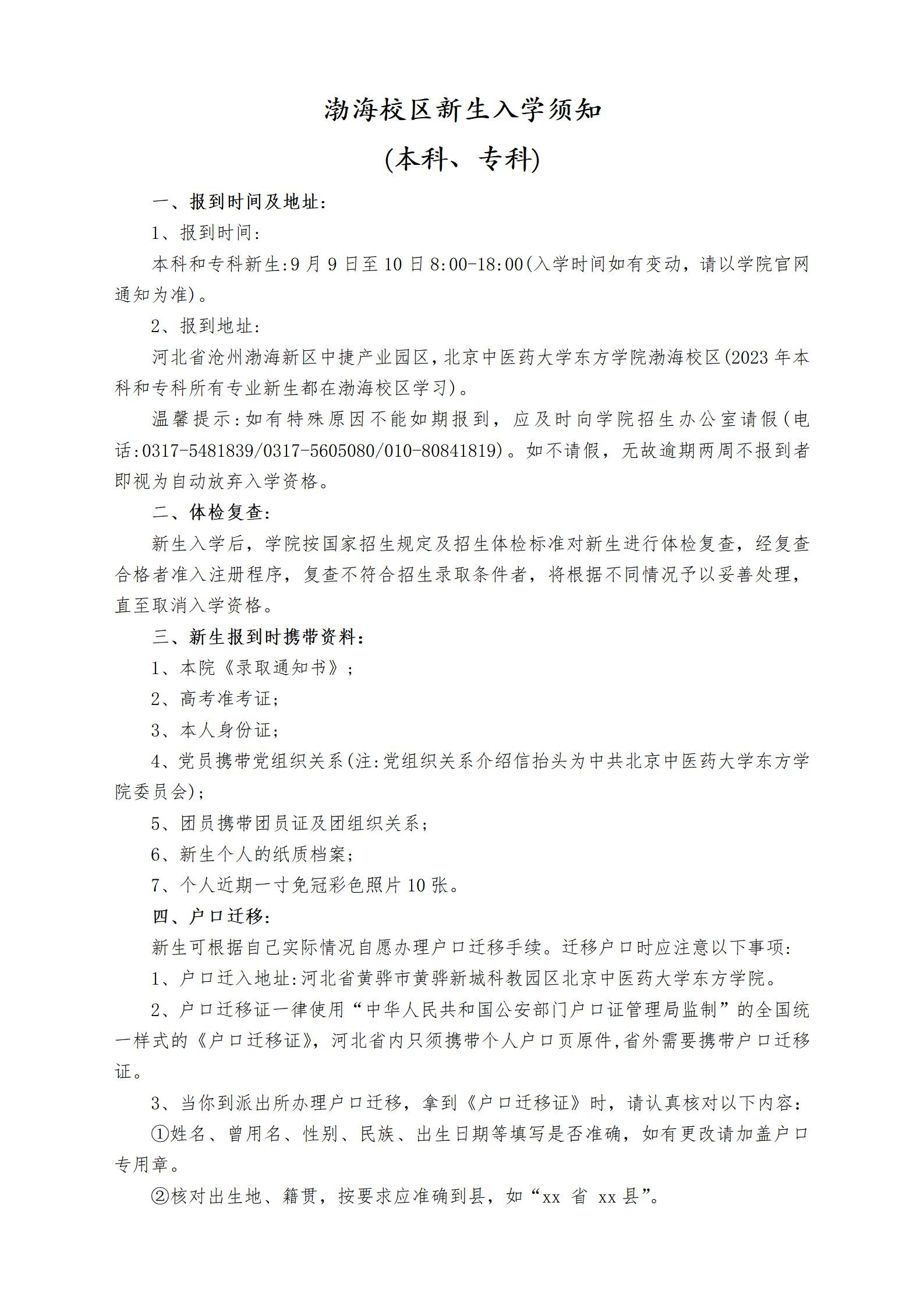
入学须知
联系方式
往年分数线
录取信息查询
就创服务
就业新闻
通知公告
就业指南
创业指南
办事流程
招聘信息
企业服务
友情链接
云校招平台
高校毕业生招聘专区
东方文化
田宜春同志言论集锦
学院文化
老年爱心服务中心
学院工会
文明校园
社会主义核心价值观
学生守则
优秀学子
讲文明树新风
文明校园建设
爱国主义教育
门诊部
门诊预约
门诊简介
科室简介
门诊动态
新闻中心
学院新闻
媒体报道
通知公告
招贤纳士
师德师风
文件精神
先进事迹
师德标兵
领导讲话
卫生工作
新闻专栏
屠呦呦专栏
两学一做学习专栏
安全教育专栏
民法典学习专栏
伟德app安卓版下载官网
北京中医药大学简介
东方学院简介
领导机构
学院创始人
现任领导简介
学院地图
学院设置
中医学院
中西医临床学院
针灸推拿学院
药学院
护理学院
医学技术学院
管理学院
实训管理中心
实训新闻
制度规定
临床教育基地
实习基地
实验中心
实验中心简介
机构设置
规章制度
电教中心
党建之窗
党委简介
政策文件
时政要闻
党建动态
二十大专题
学习园地
党史教育
教育教学
教学动态
专业设置
师资队伍
教学研究
规章制度
文件下载
质量控制
教师风采
校历
课程查询系统
伟德娱乐澳门娱乐平台
学工动态
规章制度
团委风采
国防教育
国防知识
征兵入伍
征兵平台
军训新闻
军训相关
政策法规
机构设置
学生资助
资助育人
通知公示
资助政策
招生信息
招生动态
通知公告
招生章程
招生简章
招生计划
招生专业
入学须知
联系方式
往年分数线
录取信息查询
就创服务
就业新闻
通知公告
就业指南
创业指南
办事流程
招聘信息
企业服务
友情链接
云校招平台
高校毕业生招聘专区
东方文化
田宜春同志言论集锦
学院文化
老年爱心服务中心
学院工会
文明校园
社会主义核心价值观
学生守则
优秀学子
讲文明树新风
文明校园建设
爱国主义教育
门诊部
门诊预约
门诊简介
科室简介
门诊动态
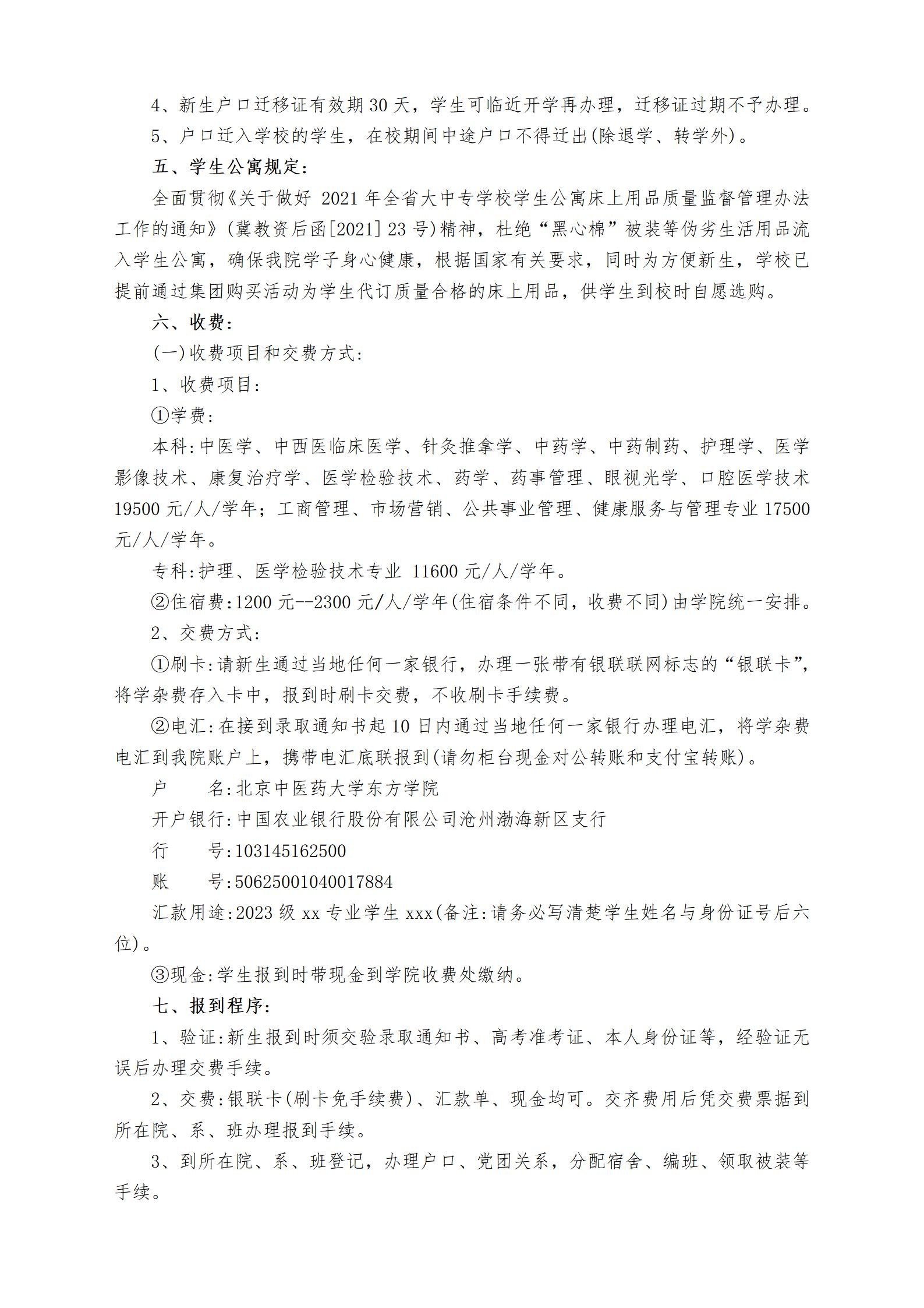
招生电话
01080841869
微信公众号
23年入学须知专科本科
浏览:7190
作者:招生就业处
来源:
时间:2023-06-06
分类:招生信息-入学须知
上一篇: 河南中医药大学第三附属医院招聘中药学等专业技术人员
下一篇: 22年本专科入学须知
首页
招生信息
入学须知
正文 23年入学须知专科本科
热点新闻
更多>
伟德app下载安卓版走出了独...
伟德app下载安卓版着眼服务...
杏林奇葩 东方绽放
做一面旗帜 树一座丰碑
校园追梦人田宜春:致力于中医药...
东方明珠 东方之路 东方骄傲《...
把师德师风建设贯穿教育教学全过...
东方的骄傲《中国教师报》
1946bv1946伟德手机版