描述
描述
描述

喜报!恭喜我院“南马菌康乐”项目组在“两山杯”全国大学生乡村振兴创新创意创业大赛成功立项

浏览:3290 作者:党委宣传部 来源:伟德app下载安卓版 时间:2024-07-31 分类:新闻-学院新闻
南马菌康乐项目组成立伊始便积极与西流乡取得联系,得到了西流乡党委政府的高度重视与支持,西流乡党委书记李秋豹乡政府领导刘光耀多次指示各相关方面积极配合我院项目组工作,并鼓励项目组师生不断完善项目,促成建立了长效沟通机制,极大地推动了项目发展

近日,全国大学生乡村振兴大赛竞赛委员会公布了《第二届“两山杯”全国大学生乡村振兴创新创意创业大赛的立项公示》,我院所申报的“南马菌康乐”项目经大赛专家评审组初审、复审通过后予以立项。

20240731xinwen01 

01

“两山杯”简介

“两山杯”全国大学生乡村振兴大赛是由新华社主办的有重要影响力的全国性乡村振兴竞赛,自2023年首赛举办以来得到了广大青年学生和高校的一致好评,受到了海内外各级媒体的广泛关注,有效聚集了一批青年和项目落地乡村,有力推动了“两山”理念落地见效,为我国乡村振兴事业贡献了青春之力。

 

02

团队组织架构

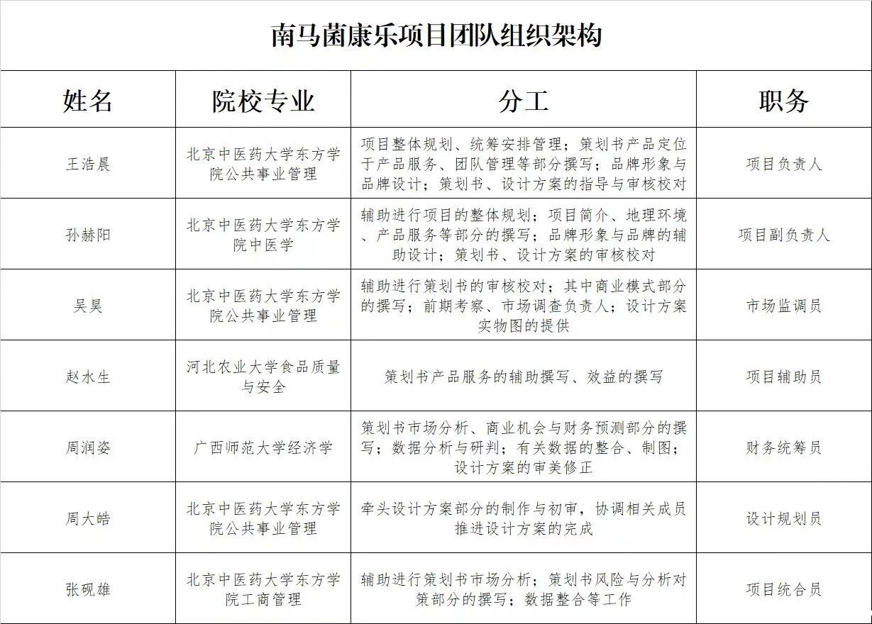
我院领导在收到大赛通知后高度重视,组建了由我院党委书记田少军教授、管理教研室杜淑芳教授、中药学院副院长赵岩峰教授为指导教师的项目组,其中组内学生来自三所大学的五类专业,专业配置合理。现将其信息公布如下:

20240731xinwen02 

03

项目情况介绍

“南马菌康乐”项目组成立伊始便积极与西流乡取得联系,得到了西流乡党委、政府的高度重视与支持,西流乡党委书记李秋豹、乡政府领导刘光耀多次指示各相关方面积极配合我院项目组工作,并鼓励项目组师生不断完善项目,促成建立了长效沟通机制,极大地推动了项目发展。

 

项目组在田少军教授、杜淑芳教授、赵岩峰教授的指导下以及李越老师、焦锟教授、李哲教授的无私帮助下取得了初步进展与一定的项目成果。“南马菌康乐”项目组从多方面、多角度深入解读和设计了所给赛题,坚持在实践基础上进行理论创新,立足于南马庄村五种菌类农产品,从药食同源的角度,创造性地为南马庄村农业发展设计了“东院方案”。

 

接下来,“南马菌康乐”项目组将在指导教师团队带领下参加竞赛组委会组织的训练营,向组委会汇报团队情况、接收专家和所在地意见,而后赴邢台市西流乡南马庄村进行实地考察调研,不断优化项目方案,打破思维定势,以期在全国总决赛时交上一份切实可行的满意答卷。

 

最后,为更好的完善项目方案,现面向全院征集项目有关建议、意见等,欢迎各位老师各位学生积极进群献计献策!

热点新闻
描述
Baidu
1946bv1946伟德手机版