描述
描述
描述

河北省精神卫生中心(河北省第六人民医院)2022年公开招聘针灸推拿学、中医学、护理学、临床医学等人员公告

浏览:5159 作者: 来源: 时间:2022-04-28 分类:就创服务-招聘信息
河北省精神卫生中心(河北省第六人民医院)2022年公开招聘针灸推拿学、中医学、护理学、临床医学等人员公告


根据医院工作需要,我中心现面向社会公开招聘人事代理工作人员35名。现将有关事项公告如下:

一、招聘单位基本情况

河北省精神卫生中心(河北省第六人民医院)系河北省卫生健康委直属的一所三级甲等精神病专科医院,坐落于河北省保定市,成立于1953年。设有老年精神障碍、儿童青少年精神障碍、成瘾医学、睡眠医学、临床心理学等亚专科科室。现为全省精神卫生防治、科研、教学、康复和专业人员培训的基地和中心,承担全省急重症精神疾病治疗、心理咨询和心理治疗、应急心理干预以及全省精神卫生工作的技术指导等职能,河北省精神科质量管理与控制中心、河北省保定精神疾病司法鉴定中心、河北省药物依赖治疗中心、河北省心理保健中心等机构也设在医院。

二、招聘原则

坚持德才兼备和民主、公开、竞争、择优的原则,实行公开招聘,在考试、考察的基础上择优聘用。

三、招聘条件

(一)具有中华人民共和国国籍,遵纪守法,品行端正,具有良好的职业道德。

(二)符合岗位要求的工作能力和正常履行职责的身体条件。

(三)具有报考岗位所要求的专业、学历和其他条件。

(四)招聘岗位有学历要求的,须为高中起点全国普通高等学校全日制非定向毕业生。其中岗位要求为“2022年应届毕业生”的仅限2022年毕业生报考,2022年8月前须取得报到证、毕业证书以及与最高学历对应的学历学位证书;岗位有其他要求的从其规定。

(五)硕士研究生学历要求35周岁及以下;本科学历要求25周岁及以下,其中完成住院医师规范化培训人员年龄可放宽至30周岁及以下;岗位有其他要求的从其规定。年龄计算截止时间为2022年5月31日。

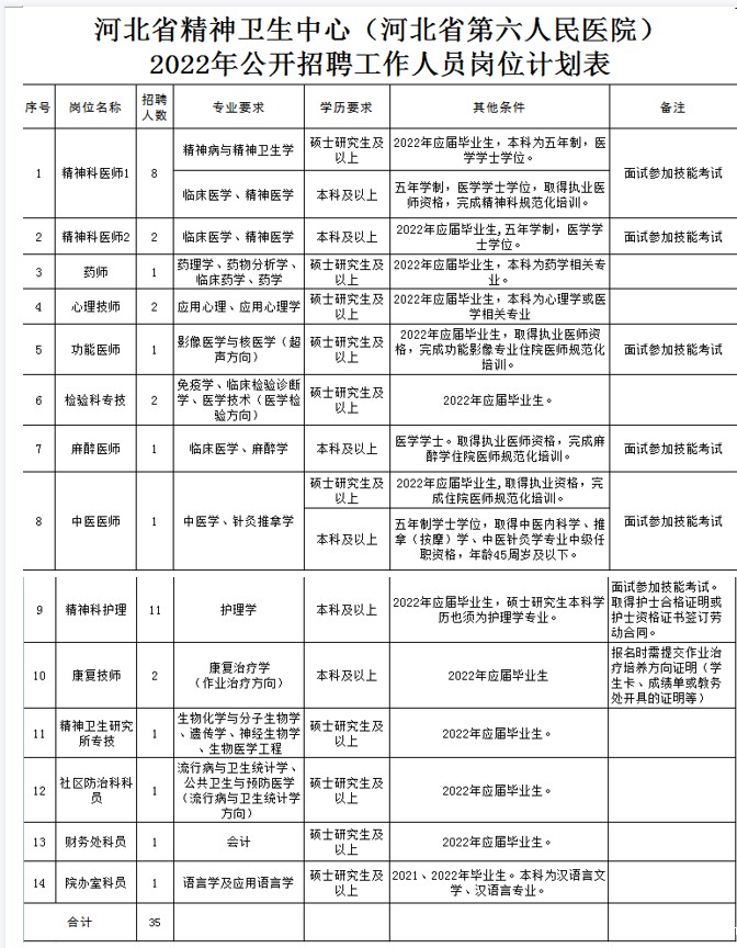
四、招聘岗位及要求

15

 

五、招聘程序

按照制定招聘方案、发布招聘公告、报名及资格审查、考试、考察、体检、公示、办理相关手续、订立劳动合同等步骤进行。

(一)发布公告

本次招聘考试将以河北省精神卫生中心(河北省第六人民医院)官方网站(http://www.hbs6yy.com)、微信公众号面向社会公开发布通知公告。

(二)报名和资格审查。

1.报名方式:网上报名

2.报名时间:2022年4月26日— 5月10日17时。

3.报名邮箱:lyrs268@126.com

4.报名材料(一个压缩文件,以“岗位名称+考生姓名”命名):

(1)2022年河北省精神卫生中心聘用人员公开招聘报名表(附件2,需粘贴一寸免冠照片,写清岗位序号和岗位名称)。

(2)身份证原件(正反面)

(3)高中毕业证书原件。如有遗失可提供加盖学校档案室红章的招生底册。

(4)已取得的全部学历学位证书,另须提供近期“中国高等教育学生信息网”电子注册备案表、加盖学校公章的成绩单。

(5)住院医师规范化培训合格证书(仅限岗位条件有要求的岗位);护士资格证书或成绩合格证明(仅限精神科护理人员岗位)。

以上材料扫描成一个PDF格式文件。

(6)近期免冠一寸照片电子版。

5.资格审查:5月13日前资格审查结果发送至考生报名邮箱。

6.准考证发放:笔试考试前7日内发送至考生报名邮箱。

(三)笔试

笔试采取闭卷考试的方式,内容为岗位相关专业基础知识。笔试开考30分钟后考生不得进入考场。

(四)面试

 1.面试人选确定。依据笔试成绩从高分到低分按计划招聘人数与进入面试人选1:3的比例确定面试人选。当末位出现成绩并列时,末位人员全部进入面试。

2.面试方式。采取技能考试、现场答辩的方式进行,根据工作岗位要求,主要测试应聘人员的知识技能水平及综合素质能力等。现场答辩当场打分,成绩采用“体操打分”方法,去掉一个最高分和一个最低分,其他分数的平均分为现场答辩成绩。其面试成绩=现场答辩成绩×80%+技能考试成绩×20%。面试满分100分,最低合格分数线60分。

3.总成绩合成。面试结束后,按笔试成绩、面试成绩两部分计算考试总成绩,总成绩满分100分,最低合格分数线60分。总成绩=笔试成绩÷2×40%+面试成绩×60%。计算考生成绩时,保留小数点后两位。

(五)体检、考察

根据考生考试总成绩,按1:1比例在最低合格线以上人员中从高分到低分确定参加体检人选。如比例内末位考生考试总成绩相同,按以下顺序确定体检人选:退役士兵,烈士子女或配偶,残疾人,学历(学位)较高者,面试成绩较高者。体检工作由河北省精神卫生中心统一组织,体检参照现行公务员录用体检标准执行。初次体检不合格者允许复检一次,复检仍不合格者,取消聘用资格。

体检合格的,人事处对其思想政治表现、道德品质、业务能力、工作实绩等情况进行考察,并对其资格条件进行复查。体检、考察不合格的,取消拟聘人选资格。

(六)聘用

经考察、体检合格的,确定为拟聘用人选。

六、其他事项

(一)本次招聘中涉及的高校毕业生,指纳入国家统招计划、被普通高等院校录取、毕业后持有普通高校毕业生相应学历就业报到证的高校毕业生。

(二)本次招聘考试不接受其他形式报名,每位应聘者只能报考一个岗位。报考人员应如实提交有关信息和材料,凡填写信息不真实、不完整或错误的,责任自负;弄虚作假的,一经查实即取消考试资格或聘用资格。

(三)本次招聘笔试、面试时间与地点另行通知。请考生注意查看相关信息,保持报名联系电话畅通,以便通知有关事宜。招聘过程中,未能进入下一环节的考生,将不再电话告知。凡未按时参加笔试、面试、体检、考核的,均视为自动放弃招聘。

(四)应聘人员一经被聘用后,必须从事所招聘的工作岗位,履行岗位职责。

(五)医院公开招聘人员实行回避制度,遇有回避情形的人员应自觉、主动回避。

(六)招聘工作全过程,在纪检监察部门的监督下进行。对发现的违纪违规行为,按照《事业单位公开招聘违纪违规行为处理规定》(人社部令第35号)处理。对不符合招聘条件、弄虚作假的,违反招聘考试纪律的,或不能提供相关证件的应聘人员,取消其考试或聘用资格。

七、联系方式

(一)联系电话:

0312-5079268、5976201。

(二)联系人:张老师、安老师。

来源:河北省精神卫生中心

网址:https://mp.weixin.qq.com/s/Z7Hmwu7EtZYrR6Ze9B6KFA


热点新闻
描述
Baidu
1946bv1946伟德手机版